注意事项
1.使用前请仔细阅读本说明书,以便正确使用本设备,并保留以备参考。
2.注意危险,在拆开本设备时请确认已拔掉插头!
3.不正确的使用本设备将造成火灾及烫伤!
4.本设备上的电压(220V)必须与插头上主电压相同,供给电压不能超过本设备额定电压的±10%。
5.基于对使用者保护的原则,请在电源处安装漏电及电量过载保护装置。
6.请勿接触焊嘴和金属外壳以防止烫伤,更不要将热风指向人和动物。
7.请严防本设备受潮。
8.操作时请专注。
1、公司介绍
福州杰因特塑料焊接设备有限公司是一家专业从事机电一体化开发与销售的高科技企业。“求实务实、谦逊真诚、精益求精、力求完美”是公司全体员工所秉持的追求,努力为用户提供先进的技术、优质的产品、周到的服务是本公司一贯宗旨。公司拥有先进的生产与测试设备,并定时对工人实施技术培训,以保证技术与装备的先进性,为生产高品质低成本产品创造良好条件。公司有着完善的品质保证体系,产品从原材料采购、生产过程、出厂检验等层层把关,保证产品能够百分百合格出厂。
公司始终遵循质量第一,用户至上的原则。用最好的产品投入市场,用最好的服务回报用户。公司将不断的进行技术创新、改进生产工艺、提高产品质量、强化售后服务,为用户消除后顾之忧。我们真诚期待着与您合作。
2、产品概述
JIT-603型双极加热挤出式塑料焊枪是福州杰因特塑料焊接设备有限公司与福州大学等高校以及科研院所联合研制的新一代土工膜焊接、塑料焊接设备,满足了塑料工业在现代社会各个工程领域不断拓展的应用需求。该机器采用了双极加热模式,将焊料熔化和焊材软化分别单独加热:用螺旋发热管来熔化塑料焊料,用热风来软化待焊接塑料,实现了焊料熔化和待焊接塑料软化分别调节温度,互不影响,确保焊料熔化更彻底。适用于HDPE、EVA、PP等可热熔性材料的焊接。
本挤出式焊枪的焊料熔化部分温度控制采用自动恒温PID控制,数字显示控制温度和实时温度,控制精度高,温度波动小;热风软化部分选用我公司自主生产的拥有多项专利技术的双数显双调节的1600W大功率热风焊枪,工作效率极高;驱动电机选用进口日本日立大功率电机,驱动力强,扭矩大,带温度保护设计,寿命更长。
本挤出式焊枪更具有独特的低温电机保险锁设计。可以防止在未达到设定的熔料温度情况下,驱动电机误操作而导致螺杆和电机受损。
本挤出式焊机工作性能稳定、操作方便、焊接效率高、可靠性强,动力大,挤出料多,预热时间短,温度波动小。搭配试用各种焊靴,可广泛应用于矿山尾矿池、水库水渠、污水池、垃圾填埋、石化管道等工程。
3、主要技术参数:
4、主要外观及部件
5、操作步骤:
操作前需注意事项:
请仔细阅读说明书,以便正确操作本焊枪;
为保证焊接质量,请派熟练的专职的操作人员来操作本焊枪;
机器未预热足够长时间时,请勿开动驱动电机,否则会造成机器零件损坏,甚至电机烧毁;
请确保待焊接的表面清洁无杂物、水分等,待焊接膜材必须有足够硬度的垫层或支撑物,以免影响焊接质量;
本机在出厂前都经过调试,请勿随意拆卸;
1.插上主电源插头,装好手柄,将焊枪放到放置架上,检查放置架是否平整;
2.打开控制面板上加热开关,调节“升温”和“降温”按钮,调整工作温度至合适设定值(正常焊接HDPE情况下,加热温度可以调节为320-380°),预热约30秒,控温面板上第一个指示灯变绿灯,表示温度达到设定值,可以开始送料了;
3.当控制面板第三个指示灯亮起,表示加热温度超过最低熔料保险温度,这时电机保险自动打开,电机才能进入通电状态;如果第三个指示灯未亮,表示温度低于最低熔料保险,电机保险自动锁上,系统自动切断电机电源,防止电机误动作,损坏电机;最低熔料保险温度可以调节(调节方法详询厂家技术部门),出厂默认为260°;
4.摁下热风枪温控面板上的“POWER ON/OFF”轻触开关,打开热风枪,调节温控按钮至所需值;调节热风枪尾巴风量调节旋钮至所需风量值;检查侧面冷却风管是否正常连接,确保无漏风情况;
5.插入焊条,右手扣动电机扳手开关,电机开始转动。电机是可调速的,电机背部调速旋钮可以切换电机不同的转速档。新机器如有噪音,可能是机器与座的共振或机器内部的零件紧密性有关,并不影响机器的正常操作使用;如果持续发出噪音,并伴随机器不能正常转动,则需要判断是否设定温度不足或者预热时间过长而导致卡机;如果经过反复试动作还是无法正常驱动,并且噪音很大很闷,则请联系厂家技术人员协同判断并消除故障。如果电机很平顺,以及喂料后内部声音消失,既是正常。
6.在电机确定可以启动下,即可喂入焊条运行,根据挤出物料的塑化再仔细调整温控按键调整至螺杆内的塑料完全软化。注意:入料之后,请勿将机器的出料端上抬高于水平位置,防止焊料颗粒卡住切割刀片,造成卡机;
7.在空料时电机转速轻快,入料后会变得较重,如果变得非常吃力,并且有闷声,请立即停止,并排查问题原因:可能是螺杆加温温度偏低或者温度设定过高,导致熔化不足无法挤出,或者是焊料在切料刀片部位就熔化无法进入挤出腔,然后在刀片部位堆积抱紧刀片,最后造成卡机。此时应该检查热风设置温度,适当升高或者降低设定温度,如果是因为刀片被抱紧,则要立即清理刀片部位的残料,即趁热松开Y型挤出腔体的四颗内六角连接螺丝,往外用力拔动腔体,这时挤出螺杆带着刀片从Y型挤出腔体中抽出,即可用尖嘴钳清理刀片上的残料。严禁在卡机时强行驱动马达,否则很容易造成电机烧毁;
8.不同的焊接方式需要不同的焊靴,本公司提供一个标准平面焊靴和一个标准直角焊靴;
9.焊接时需要依靠人工加压在焊枪上,使焊枪能加压在焊缝上。同时在开始前需要出些料让焊嘴加热,这样可以使其待焊接的焊缝预热,以增加焊缝与焊料的粘结牢固性;
10.焊速、出料、角度、焊嘴的构造以及操作人员的匀速性等参数将决定焊缝的均匀度和美观,但最重要的一点是预热热风的温度及风量是取决于焊缝强度及焊接度的关键点,一般热风温度在300~400℃,当然焊接速度越快则需温度越高。
11.热风在随焊机移动时,只要能使被焊接的材料表面经过热风吹过,变得较失光即可;温度越高其焊接度并非越好,选择正确温度非常重要,过高的温度焊接较薄的土工膜时,容易将膜材吹破;
12.更换焊靴时,请不要硬敲,最好稍微加热再取下来,或者采用旋转拉取的方法来拆卸;
13.热风马达碳刷寿命约在1600小时,注意要提前更换,不要等到碳刷用完时再换;
14.停机时,应先将热风调温旋钮调到最低,吹冷风数分钟,待整体枪筒都冷却之后,方可关闭热风枪电源;
15.停机时要将塑料焊条全部挤出干净,挤出枪体内避免残留熔化的焊料,以避免下一次操作时预热不充分,残料抱紧螺杆。
16.焊机开机时一定要等胶嘴的物料清理干净。
17.严禁超过5分钟以上时间的干烧,长时间无操作的话,要关闭焊枪控制面板上的加热开关;
6、产品特点
高品质预热热风焊枪,预热风量大,温度高,
电机扭矩大,寿命长,性能稳定。
熔料部分和软化部分分开单独温度调节,各取所需,调温更精确。
驱动电机有电机低温保险锁设计,焊料未熔化情况下,即使扣动电机开关,电机也不会误开动。
预热时间短,数字式温度控制系统,设定值和实时值分别显示,一目了然。
轻触式按钮调温,温度调节方便,还能进入二级调节模式,更改熔料保险温度值,变更电机保险开关的触发温度值。
重量轻,手持方便,出风口可360°旋转,能在不同角度操作施工。
挤出量大,能焊接超过10mm的焊缝。
选配不同的焊靴,能适用于不同类型的焊缝。
本机器就用在桶槽和管件上符合DVS标准(德国焊接协会)的第4部分。
7、产品保修
1.本焊机自发货之日起保修期为六个月。
2.用户收到机器后应立即检查机器是否完好,二日内若无回音,视为完整,通过验收。
3.对于下列情况造成的损坏,不予保修:
a)用户没有及时向本公司报告产品使用中遇到的问题或者没有按照要求及时采取措施导致严重损坏的;
b)用户故意损坏或过载使用的;
c)用户未经制造商许可擅自进行拆卸、维修保养工作的;
d)用户未经制造商许可自行改装或加装附件的;
e)用户未按说明书上的规定进行操作的;
f)陶瓷电热管或非本公司售出的产品。
4.正常的磨损和损耗不予保修。
5.不可抗拒力(雷击、洪水、火灾、意外事件等非制造商的原因)所导致的损坏,不作保修承诺。
6.上诉所列各条款,保修期过后,自行失效。
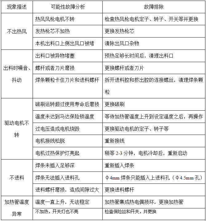
8、常见故障及排除












